Inklusion af træbaseret biokul i markforsøgene (08.10.25)
Status på langtidsforsøg med biokul på dansk landbrugsjord (08.08.25)
Biokul er i stigende grad i fokus som klimavirkemiddel, især til kulstoflagring i landbrugsjord. Der mangler dog stadig viden om biokuls langsigtede kulstofstabilitet, samt agronomiske og miljømæssige effekter under praksisnære danske dyrkningsforhold.
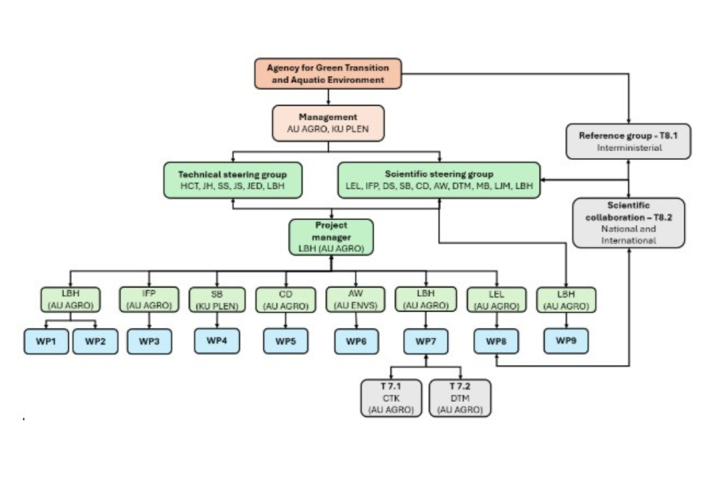
Forskningsprojektet Danish Biochar LTE har til formål at undersøge netop disse langtidseffekter af forskellige biokulbehandlinger på fire forskellige lokaliteter. Projektet blev finansieret af Ministeriet for Fødevarer, Landbrug og Fiskeri men er nu under Styrelsen for Grøn Arealomlægning og Vandmiljø (SGAV) under Ministeriet for Grøn Trepart.
På hjemmesiden kan du læse meget mere om projektet, workshops og events, og blive opdateret på de seneste nyheder.
Projektet er et samarbejde mellem Københavns Universitet og Aarhus Universitet og er foreløbigt finansieret i perioden 2024-2028.